您好,欢迎来到心友网在线! 请登录 免费注册
学习力指导师|第三期关于提高学生学习成绩的催眠技术连续培训项目
心理导读:培养100名学习力指导师精英计划目标:提高学生学习成绩精品课程,限招生30人 理论,实操,实习,就业四位一体整体解决方案,做一名提高学生学习成绩的学习力指导师(催眠)。【课程介绍】本课程是目前国内难得的,针对青少年儿童学习力提升的催眠系列课程!【主办单位】主办单位:山西省团体心理治疗学会山西省团体心理治疗学会学习心理学专委会(筹)承办单位:山西嘉维志远心理咨询有限公司【课程特色】讲课的内容黄进军老师首创...—www.52psy.cn
培养100名学习力指导师精英计划
目标:提高学生学习成绩
精品课程,限招生30人
理论,实操,实习,就业四位一体整体解决方案,做一名提高学生学习成绩的学习力指导师(催眠)。
【课程介绍】
本课程是目前国内难得的,针对青少年儿童学习力提升的催眠系列课程!
【主办单位】
主办单位:
山西省团体心理治疗学会
山西省团体心理治疗学会学习心理学专委会(筹)
承办单位:
山西嘉维志远心理咨询有限公司
【课程特色】
讲课的内容黄进军老师首创,使用高效的催眠办法,帮助青少年儿童提升学习能力;
课程采用理论学习,现场案例实操演练,学员体验学习三维一体模式学习,增加学习的效果,现场家长,老师都可以体验自身的学习力的提升效果。
【课程特点】
注重实际操作的掌握,简明易学,不需要专业基础,针对性强,所学内容马上可以拿去用,全面激发孩子的潜能,帮助孩子提高学习能力,获得全新成长理念。
(1)理论实操:3阶段系统培训
(2)实习机会
注:实习地址在山西省团体心理治疗学会咨询中心,目前有6个咨询室,同时可以开展实习实践。
(3)个案推送
注:课程承办单位将为每1名学员提供学生公益咨询个案的咨询实践。
(4)课程视频:永久有效
注:理论课程在线呈现,可永久免费学习观看。
(5)学习社区:永久有效
注:建立学员学习社群,通过微信,学习平台等,永久可互动交流。
(6)证书
注:参加课程,完成每次课程作业,可申请山西省团体心理治疗学会颁发培训结业证书,每年组织2次《学习力指导师》考试,可申请学会颁发的职业技能等级证书。
(7)签约就业
注:考取学会颁发的职业技能等级证书,可签约成为心理咨询师,安排心理咨询个案。
【适合人群】
心理教师、心理咨询师、社工,心理治疗师等。
注:本课程为专业课程,仅限心理从业者报名
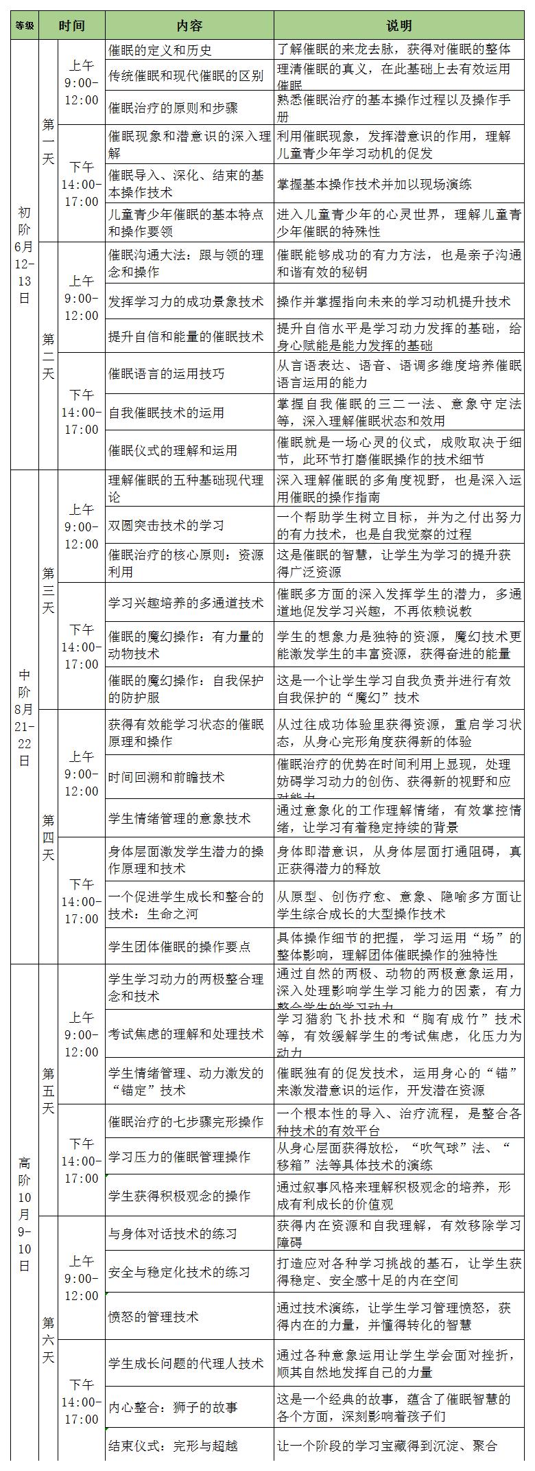
【课程内容】
【名师介绍】
心理咨询师,山西省团体心理治疗学会常务理事,心理机构创始人。
专职从事心理咨询逾17年,有记录个案时间逾10000小时。 长期在武汉、成都、重庆、太原、郑州、青岛、石家庄、昆明、合肥、海口等城市主持专业的心理工作坊和成长团体。现投入格式塔的传播。 接受过系统的精神分析、催眠疗法、格式塔疗法、分析心理学、认知行为治疗等专业培训,接受过中德催眠、中德格式塔连续培训,获得德国催眠治疗学会M.E.G催眠治疗师证书。 曾任湖北省心理咨询师协会理事,现任湖北省团校、武汉市妇联、武汉市团校、武汉晚报专家。
【往期培训】
【往期学员真实评价】
【学习时间】
本项目为连续培训项目,共三阶段,每阶段2天
第一阶:6月12–13日(2天)
第二阶:8月21–22日(2天)
第三阶:10月9–10日(2天)
上课时间:9:00-12:00,下午14:00-17:00
【学习费用】
注:公益个人一般为50-100元/次的低价咨询个案,主要为了积累个人需求。证书全部由山西省团体心理治疗学会颁发培训结业证书需要完成课程布置的作业;职业等级证书需要学员参与学会组织的考试,包含理论和现场案例实操环节。
【上课地址】
太原市万柏林区迎西大厦10层会议室
【实习实践场地】
【主办单位简介】